How Spotlight.ai Selects the Right Deal for a Meeting
Overview
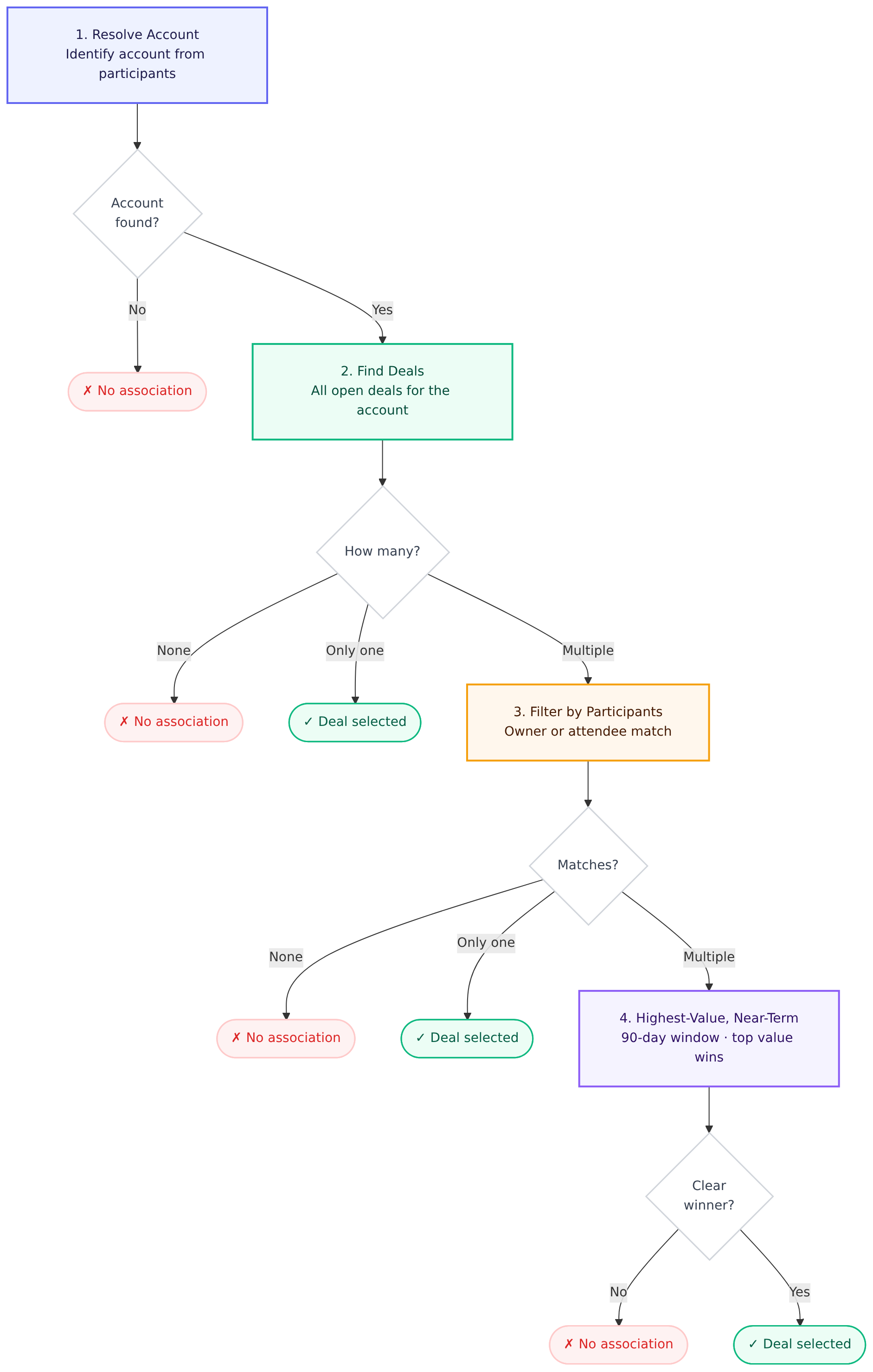
When a meeting takes place, Spotlight.ai automatically attempts to associate it with the most relevant open deal. This article explains how that selection works and what causes a meeting to have no deal associated.

How Deal Selection Works
Step 1: Resolve the Account
Spotlight.ai identifies the external company involved in the meeting by analyzing the participants. If there are no known participants, we try to identify based on the meeting title.
- Company identified — continue to Step 2.
- No company found — no deal is associated.
Step 2: Find Opportunities for the Account
Spotlight.ai looks for all open opportunities linked to the resolved account.
- Only one deal found — that deal is immediately selected.
- No opportunities found — no association is made.
- Multiple opportunities found — continue to Step 3.
Step 3: Filter by Participants
The list is narrowed to opportunities connected to the meeting participants — either as the owner or as an attendee.
- Only one deal matches — that deal is immediately selected.
- No opportunities match — no association is made.
- Multiple opportunities match — continue to Step 4.
Step 4: Prefer Near-Term, Highest-Value Opportunities
Spotlight.ai prefers opportunities within the near-term pipeline window (default: 90 days, configurable). Among those, it selects the highest-value deal.
- Clear winner identified — that deal is selected.
- No clear winner — no association is made.
When No Deal Is Associated
A meeting will have no deal associated if any of the following apply:
- No external company can be derived from the meeting participants
- No account candidates are found matching the external company
- Account matching finds more than one possible account with no clear winner
- No deal exists for the resolved account and user set